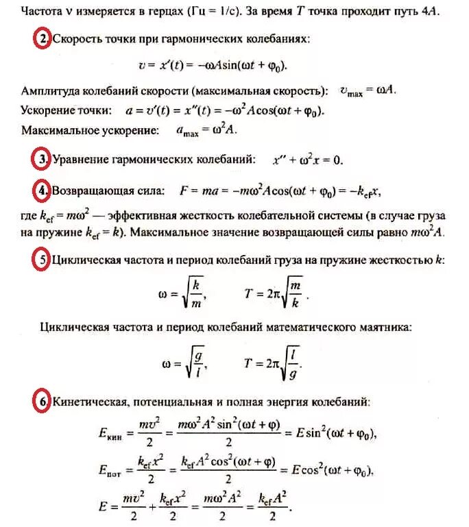
Решу огэ колебания и волны