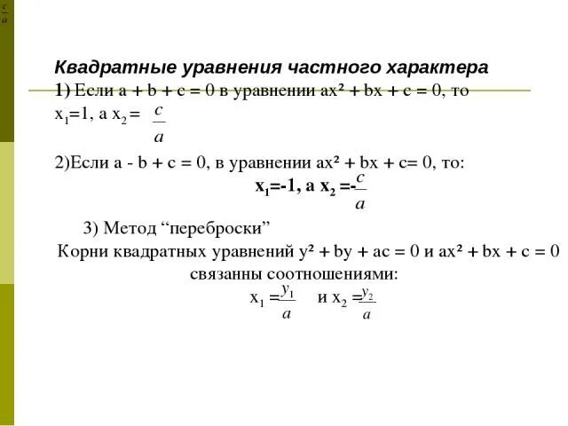
Решите квадратное уравнение ax2 bx c 0