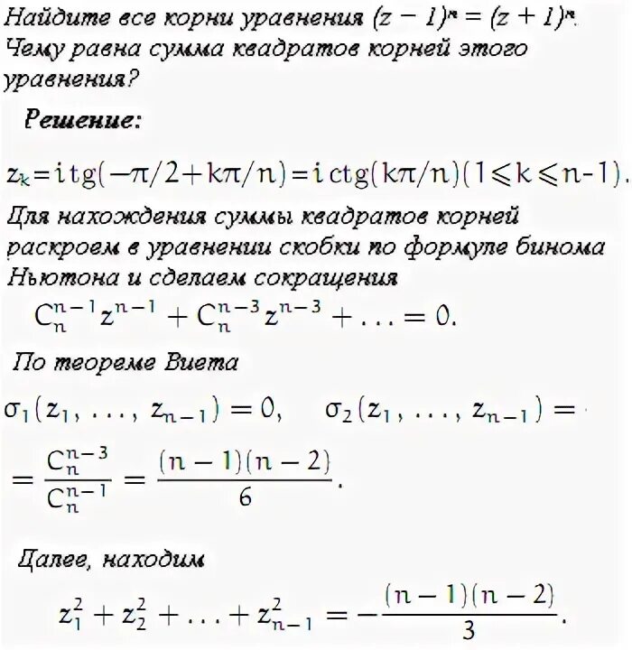
Решить уравнение z 3 1 0