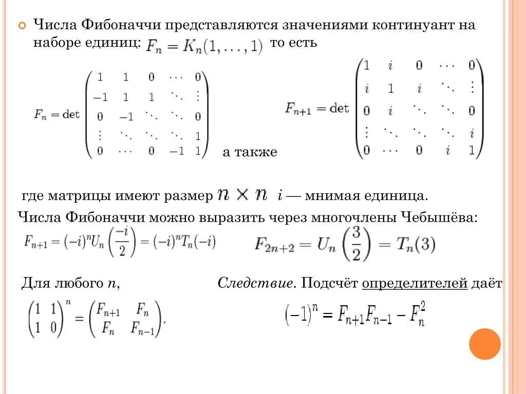
Решения задачи фибоначчи