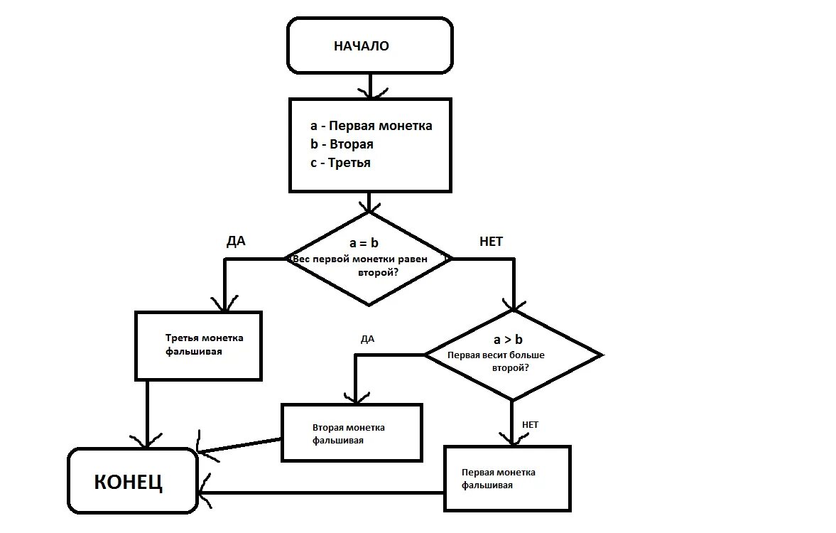
Решение задач с помощью блок схем