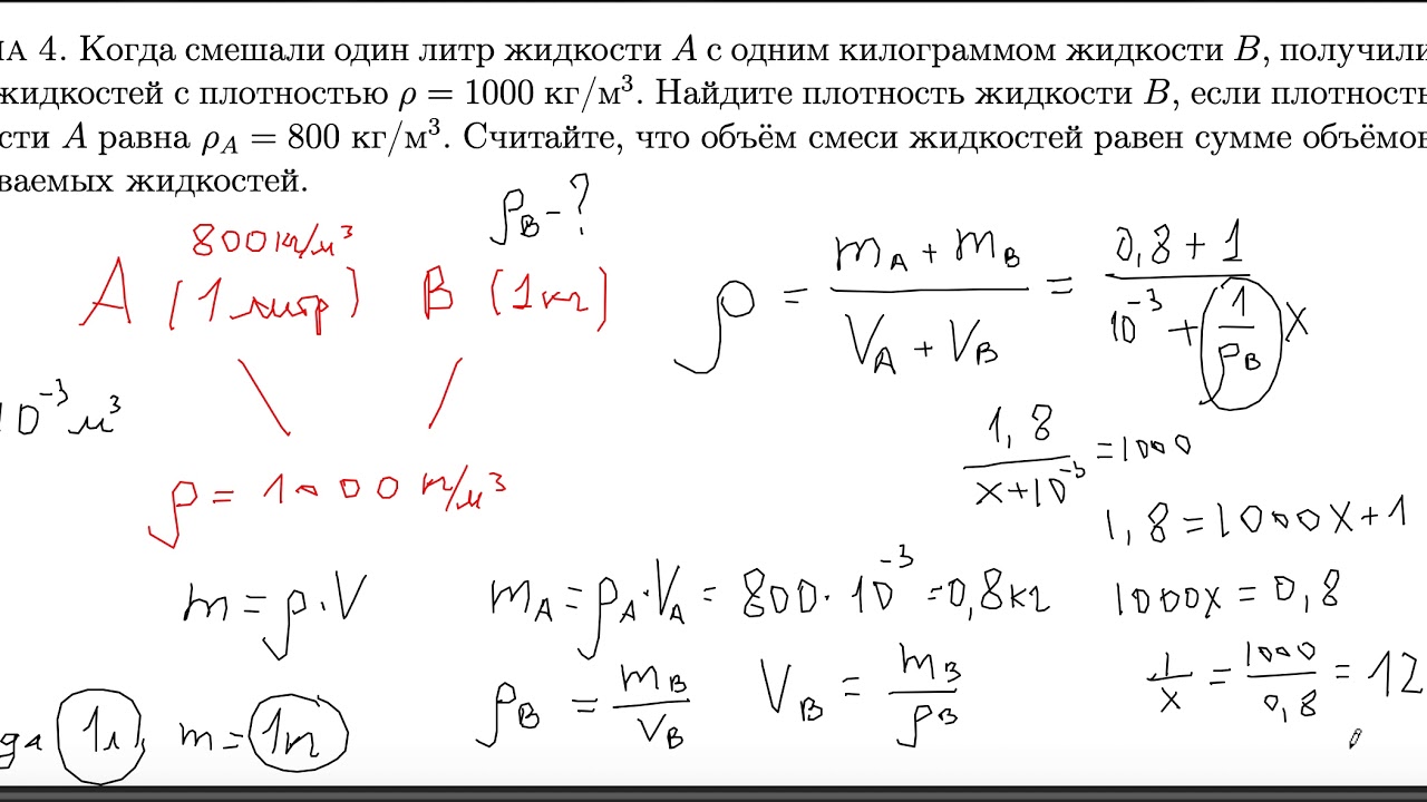
Решение задач плотность 7 класс