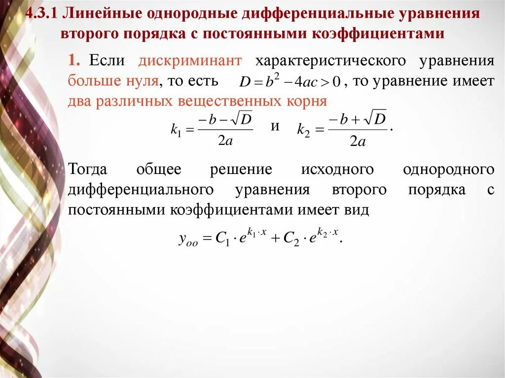
Решение в общем положительное