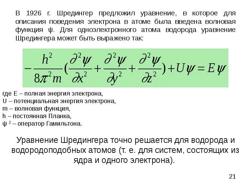
Решение уравнения шредингера для атома