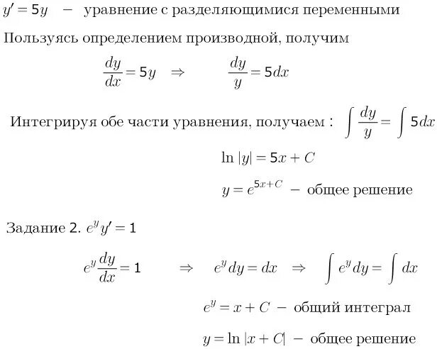
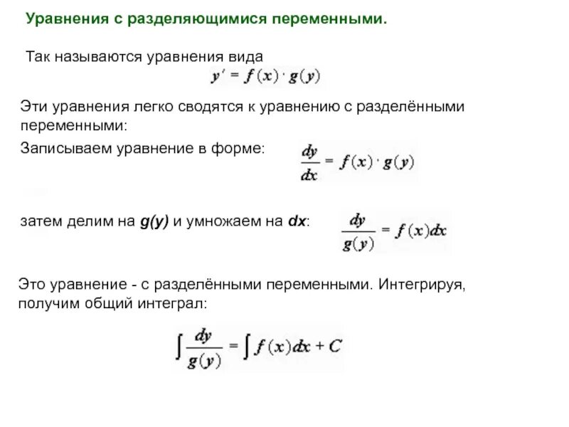
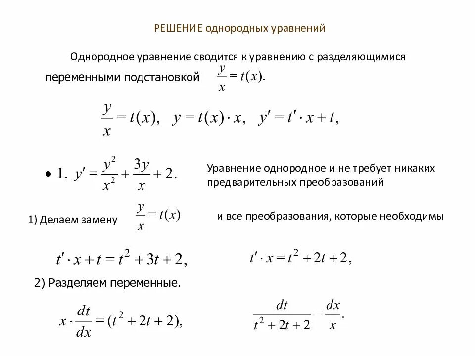
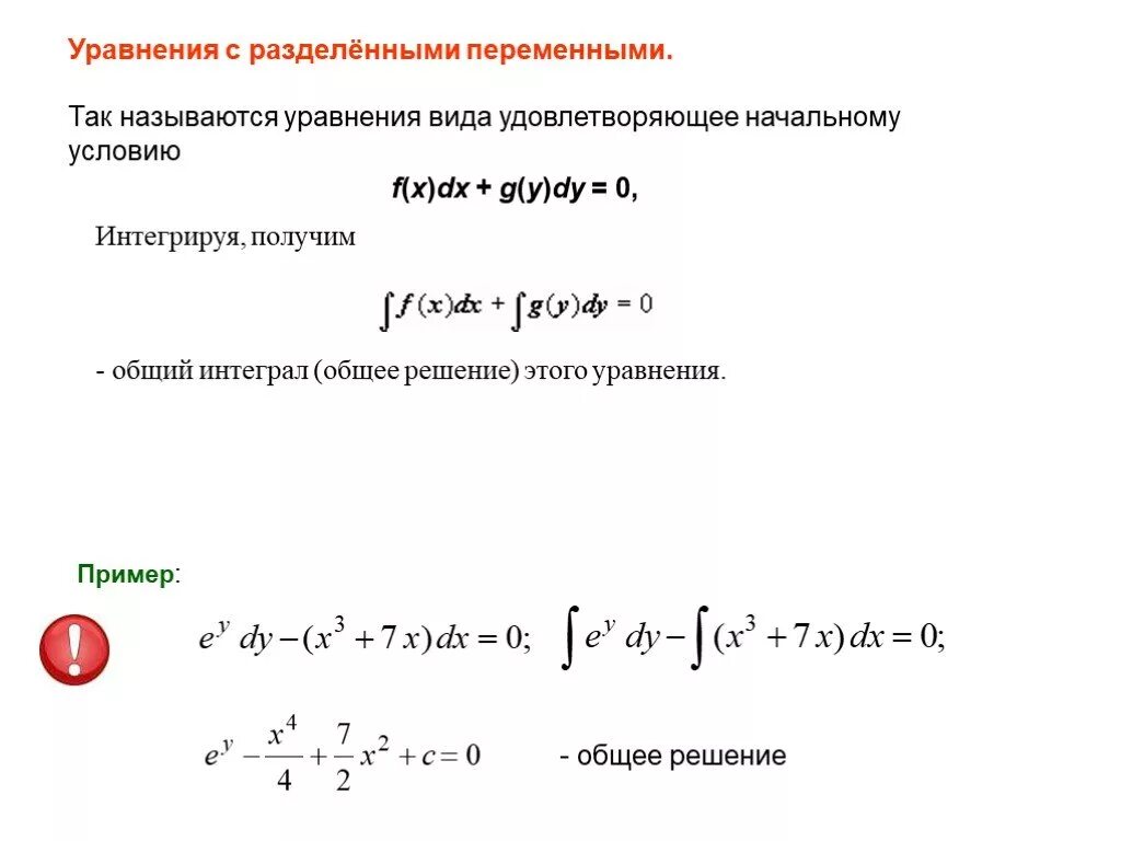
Решение уравнений с разделяющимися переменными