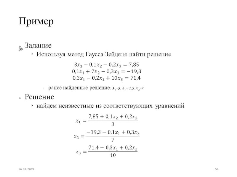
Решение системы линейных уравнений методом зейделя