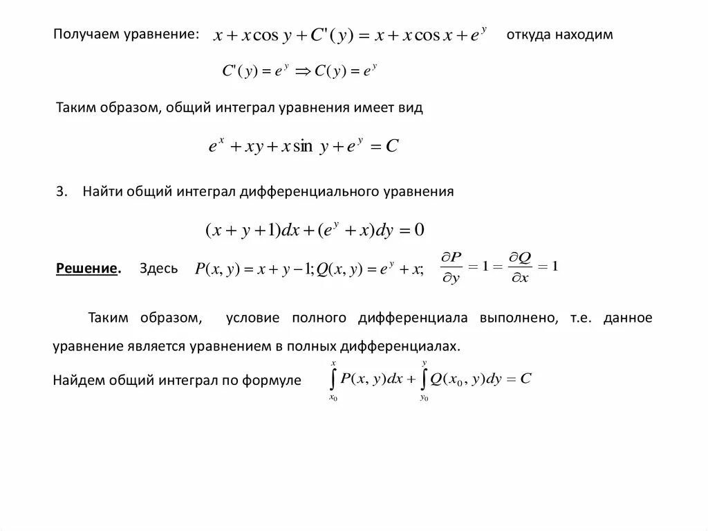
Решение общий интеграл дифференциального уравнения