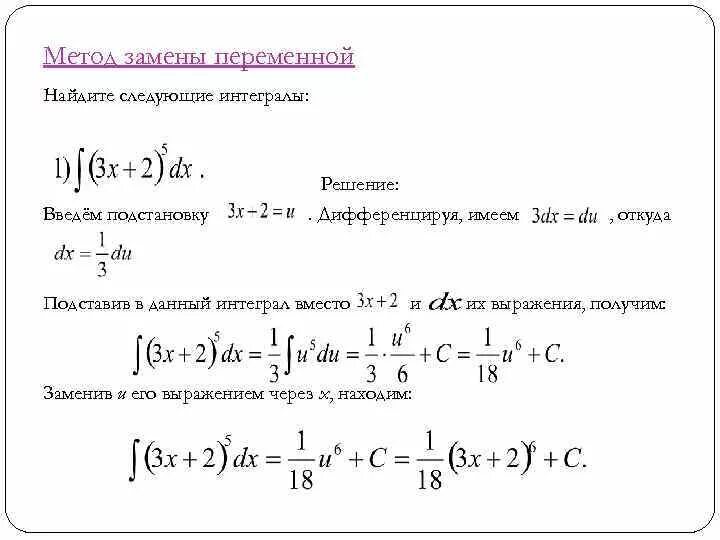
Решение неопределенных интегралов заменой