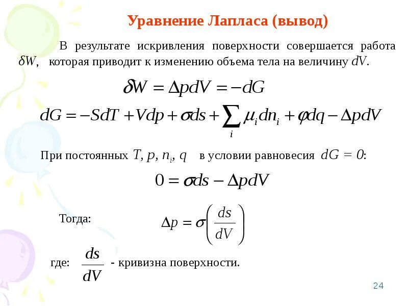
Решение методом лапласа