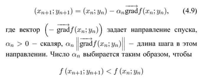
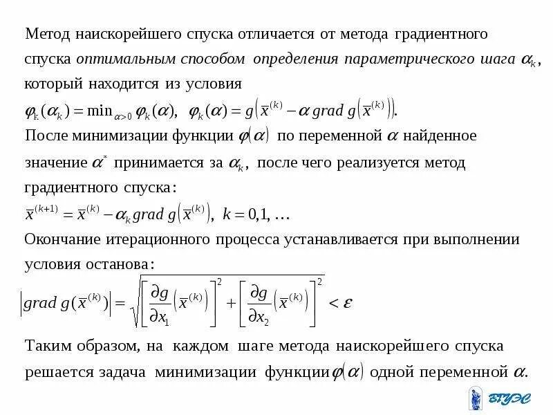
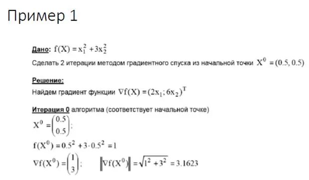
Решение методом градиентного спуска