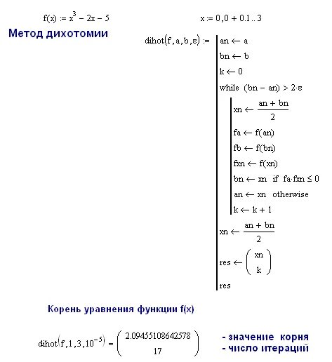
Решение методом бисекции