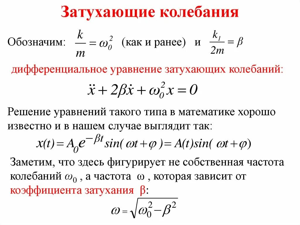
Решение дифференциального уравнения затухающих