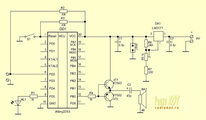
Reset mcu