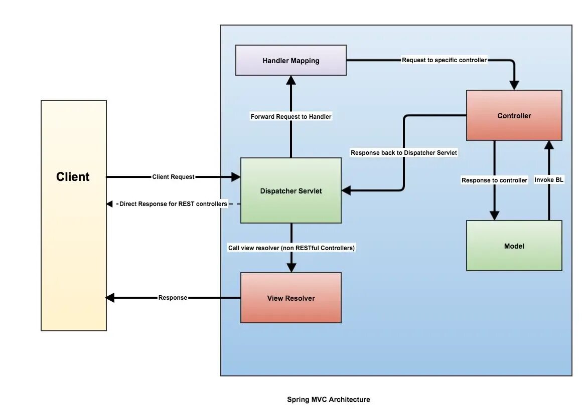
Request mapping