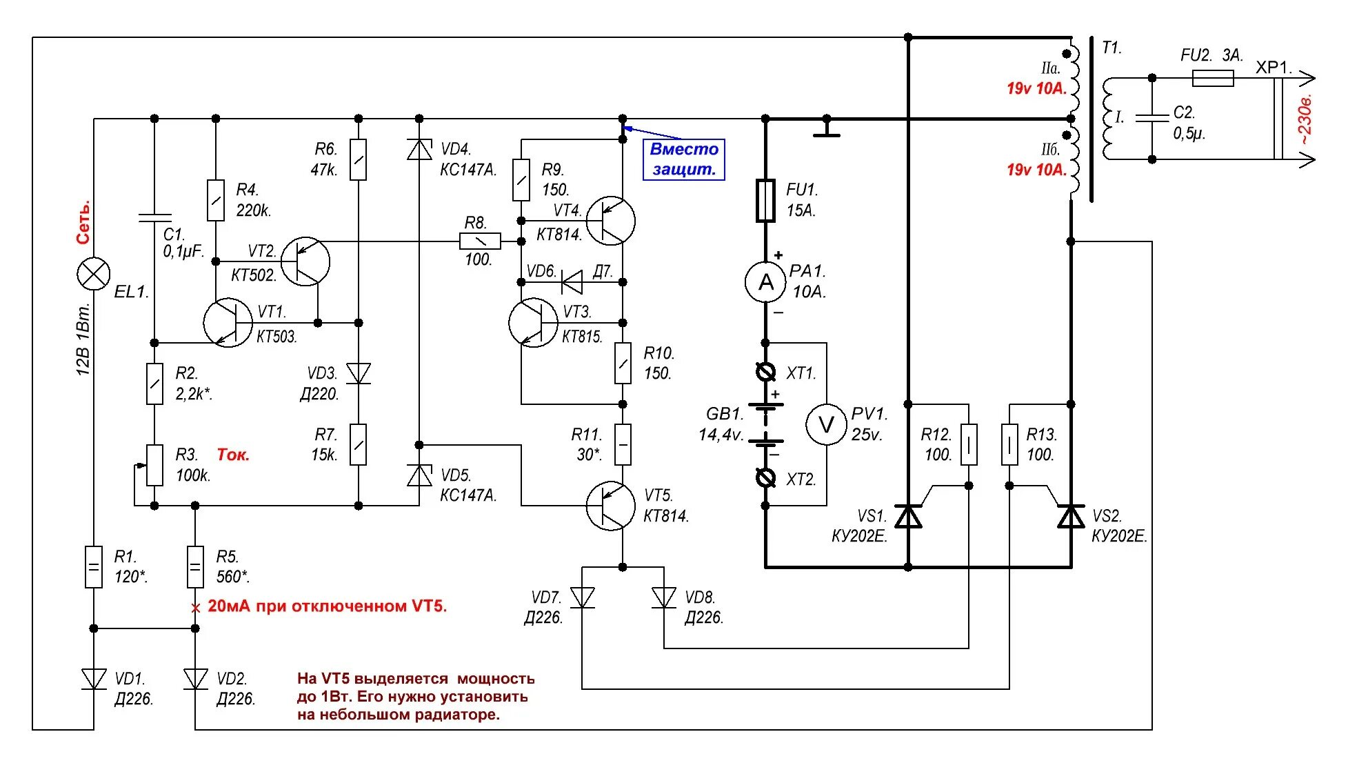
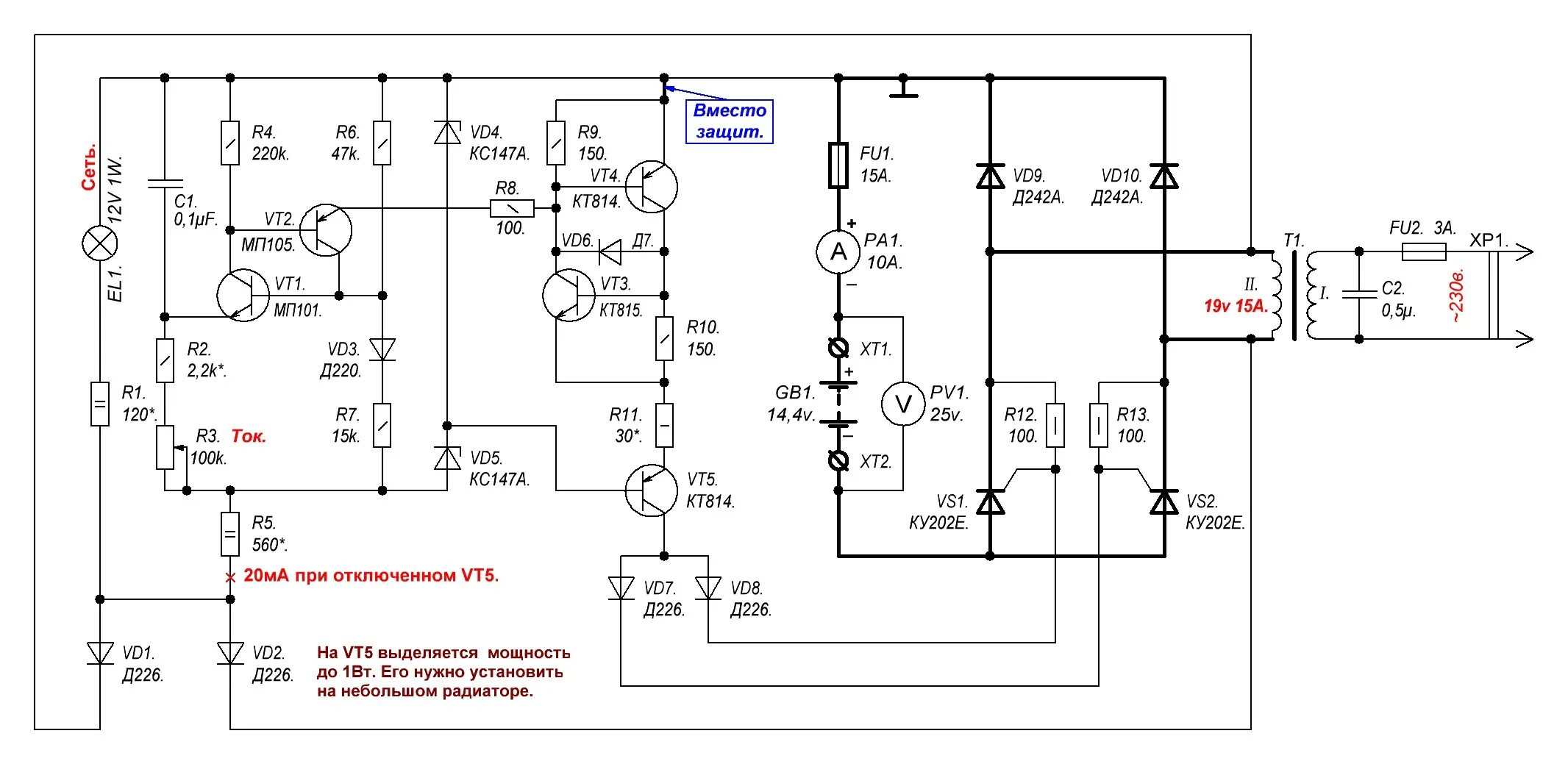
Ремонт зарядного устройства для автомобильного аккумулятора