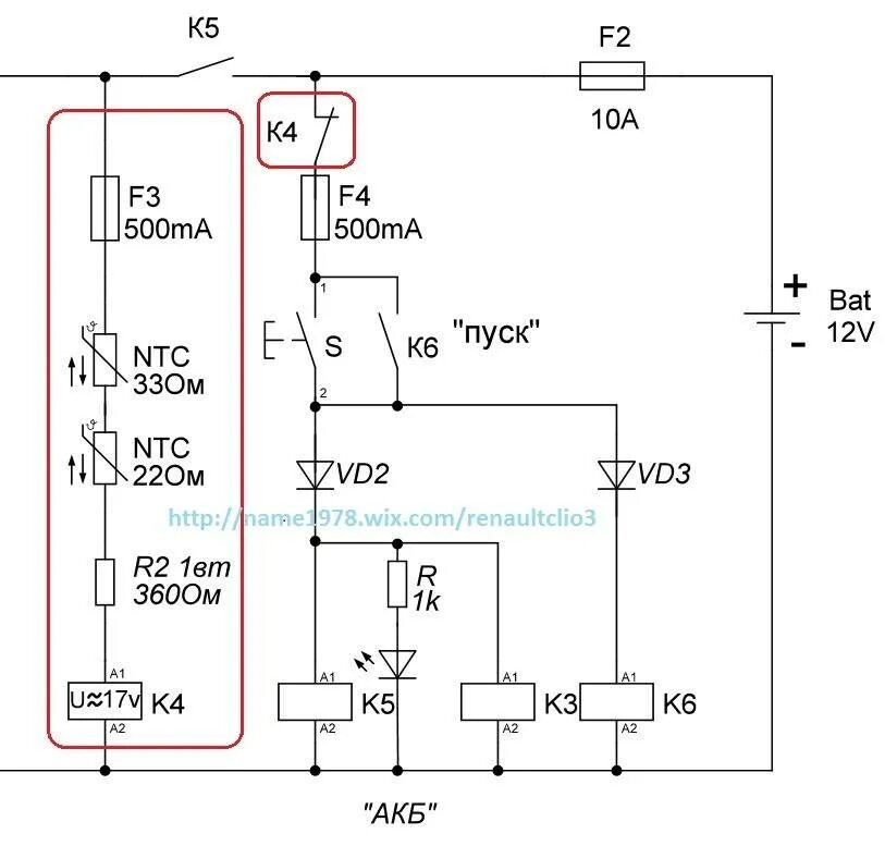
Ремонт автомобильного зарядного устройства своими руками