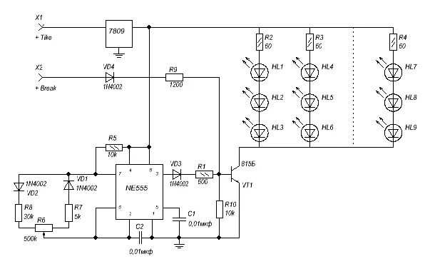
Регулировка светодиодных