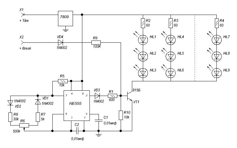
Регулировка ламп освещения