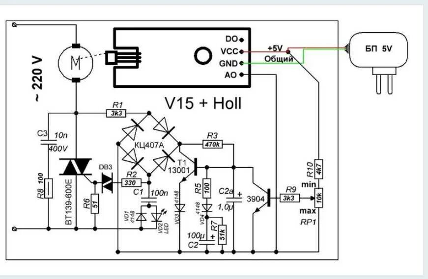
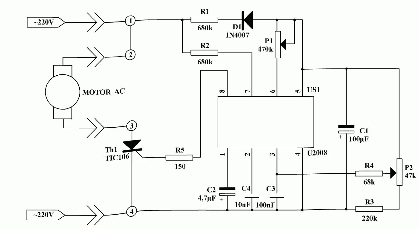
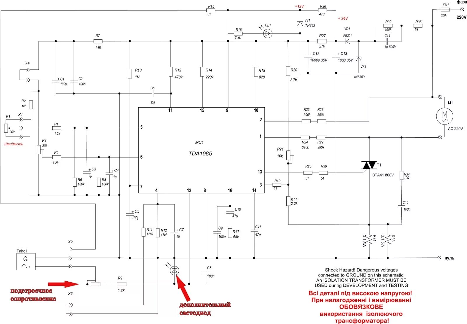
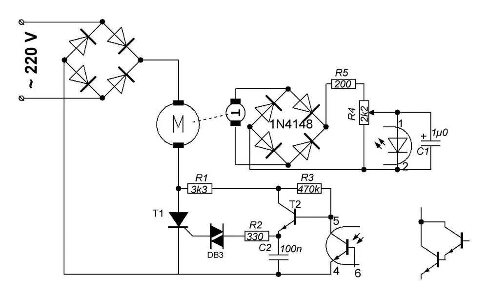
Регулировка коллекторного двигателя