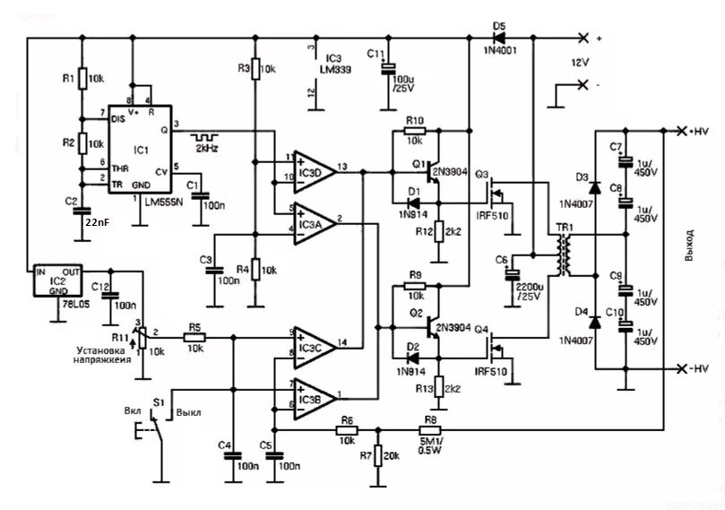
Регулирование высокого напряжения