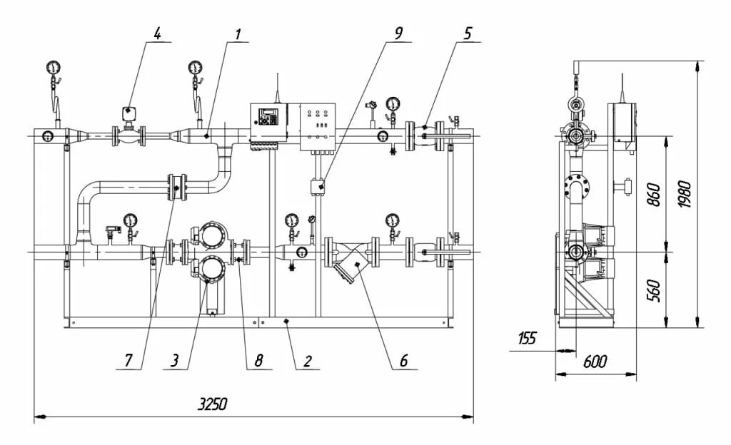
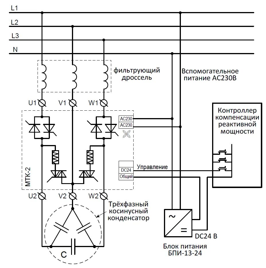
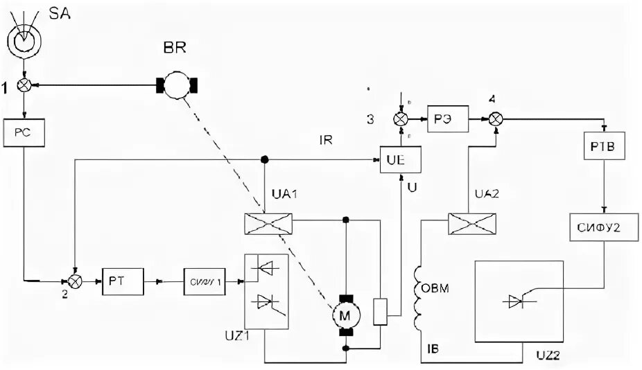
Регулирование тп