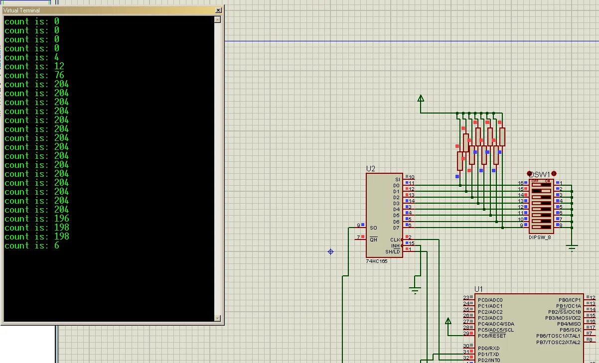
Регистры atmega