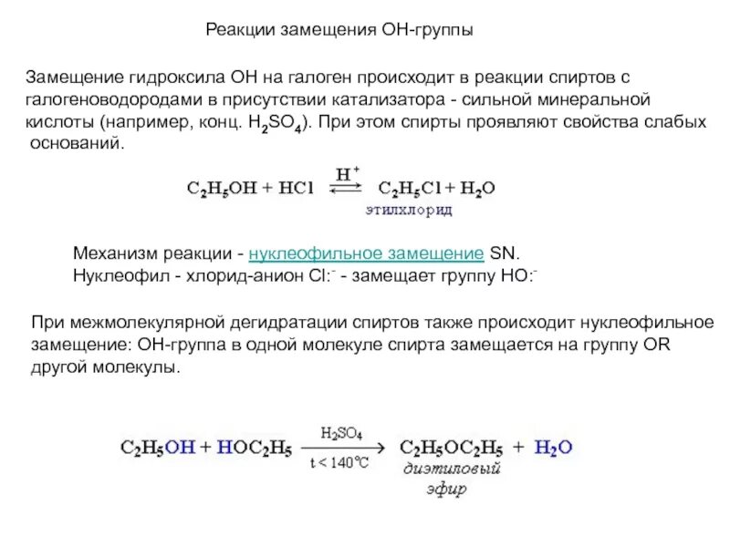
Реакция замещения происходит при