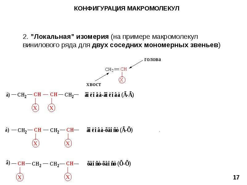
Реакции образования макромолекул