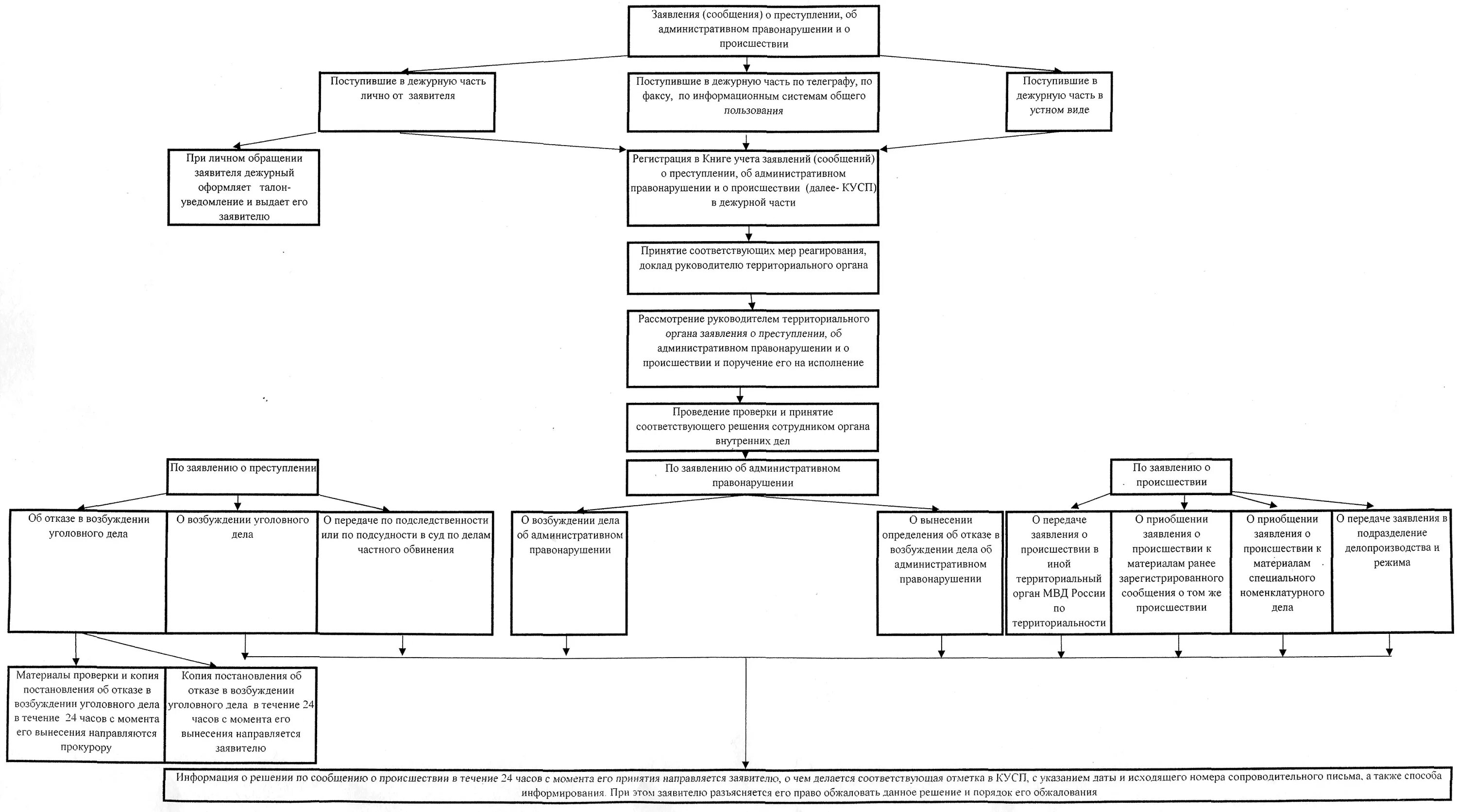
Разрешение сообщений о преступлениях