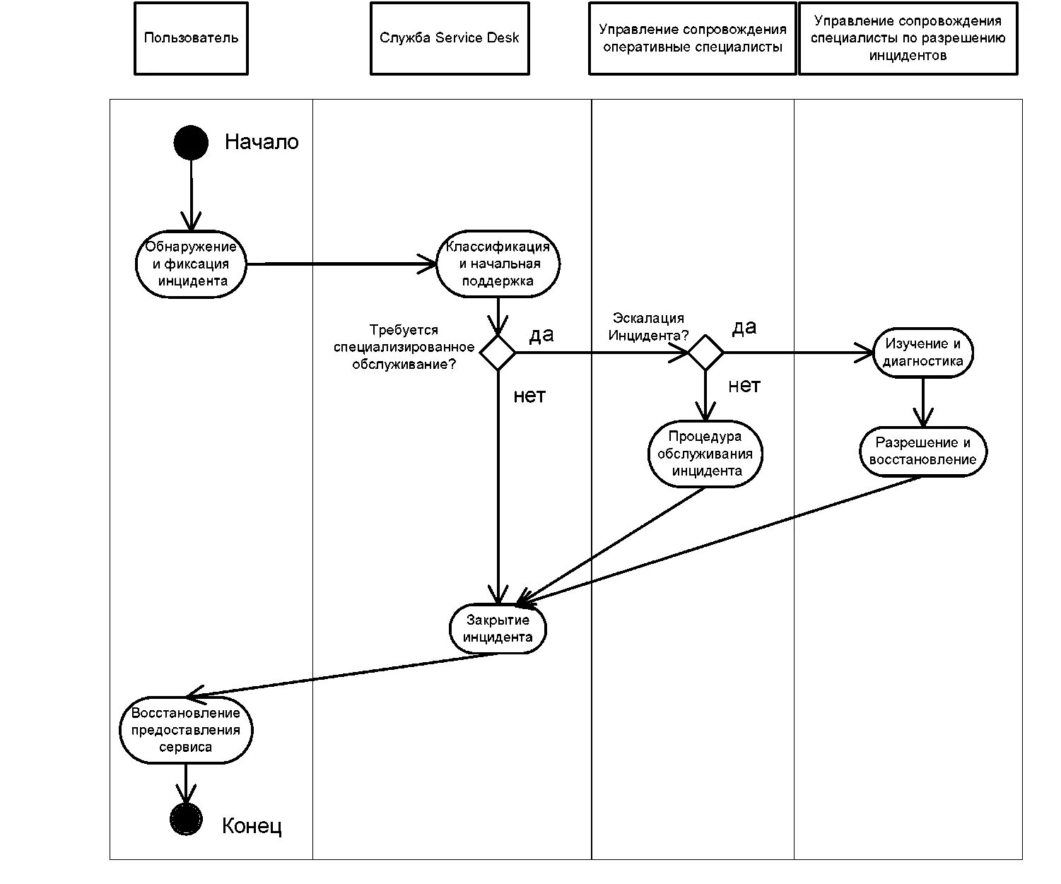
Разрешение инцидента