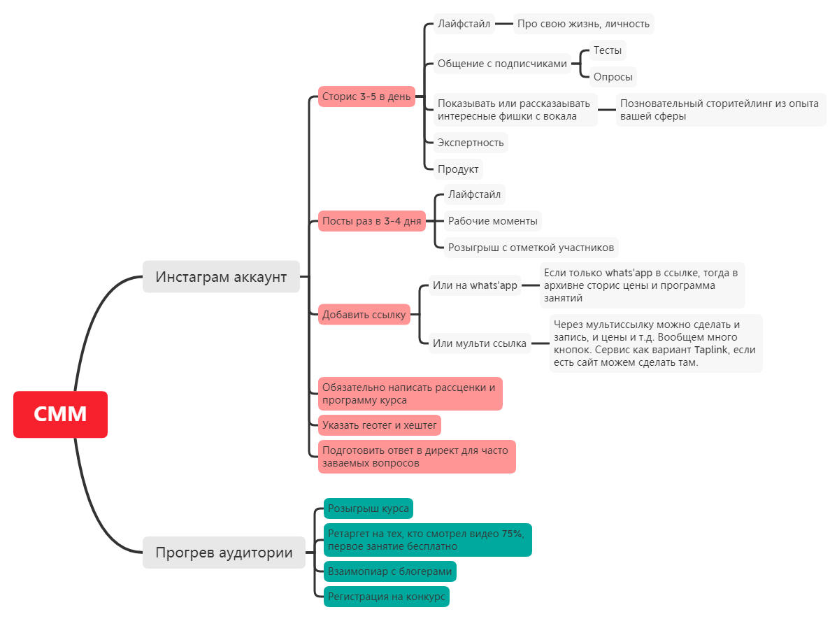
Разработка стратегии продвижения в социальных сетях