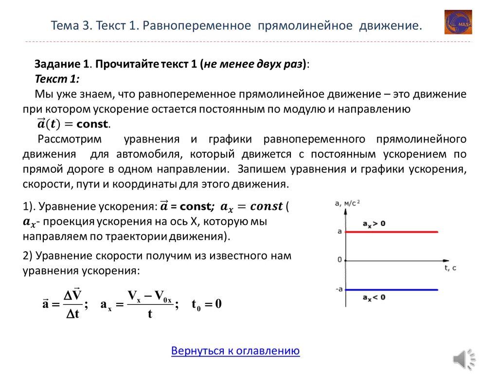
Равнопеременное движение уравнение движения графики движения