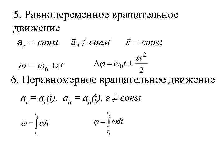
Равнопеременное движение физика 9 класс