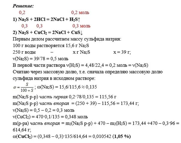
Растворимость карбоната натрия при некоторой температуре