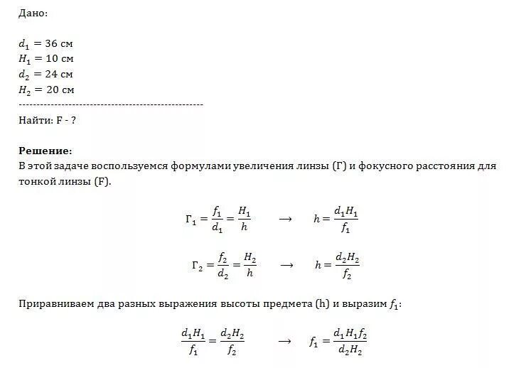
Расстояние от линзы и высоту изображения