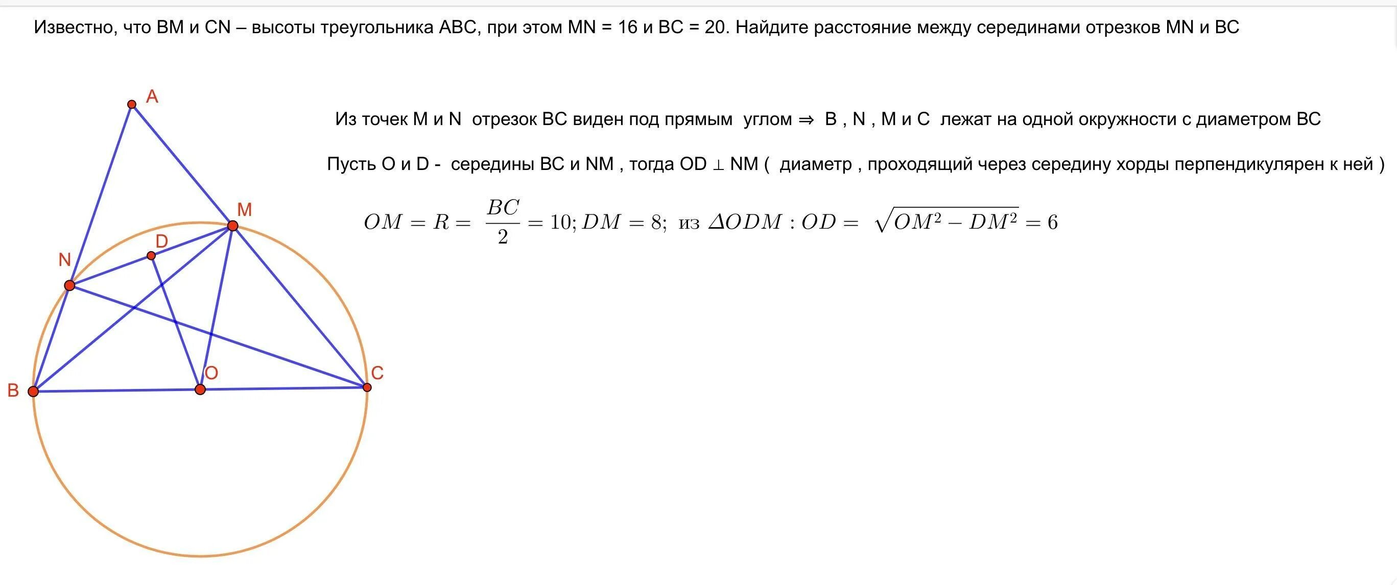
Расстояние между точками середина отрезка вариант 1