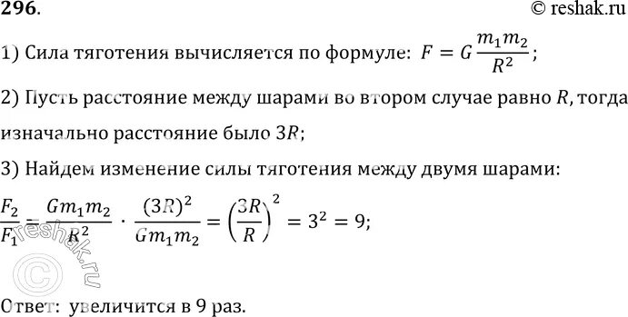
Рассчитать во сколько раз увеличилось