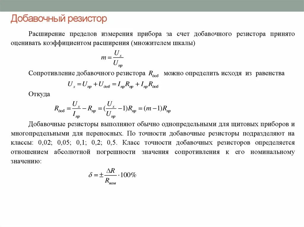
Рассчитать дополнительное сопротивление