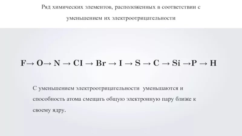
Расположите выбранные элементы в порядке уменьшения электроотрицательности