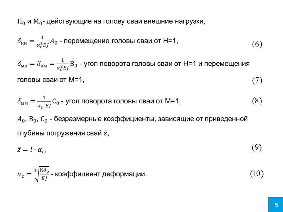
Расчет сваи на горизонтальную нагрузку