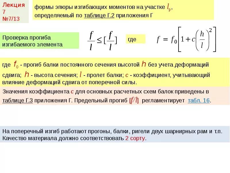
Расчет сечения изгибаемого элемента