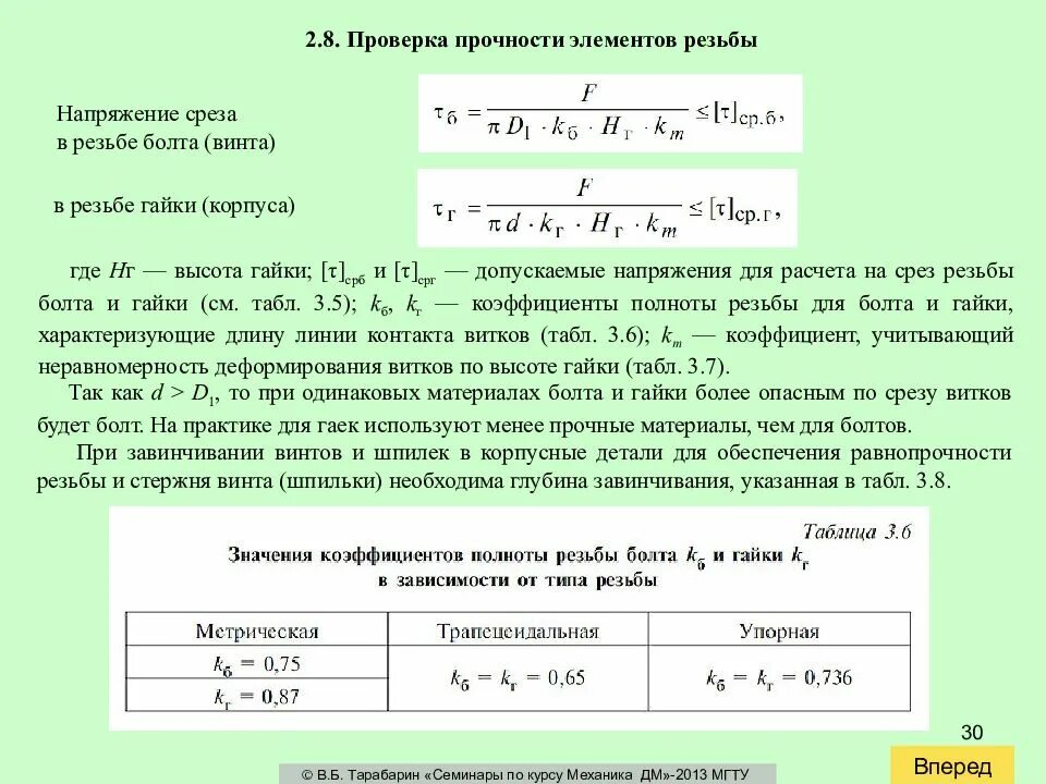
Расчет напряжения среза