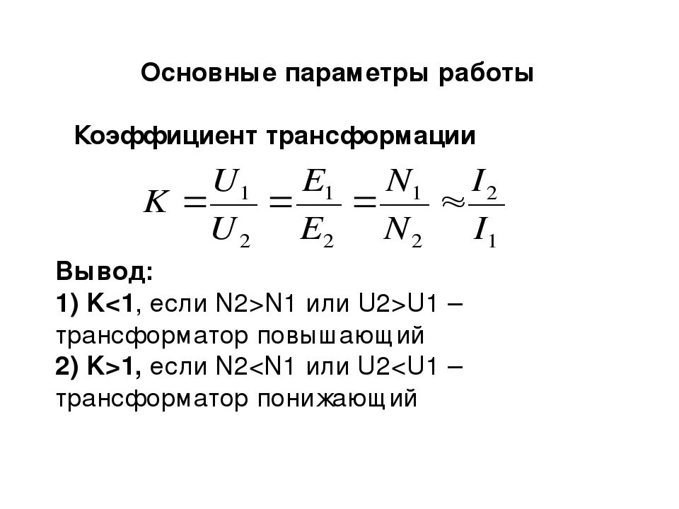
Расчет коэффициента трансформации трансформаторов