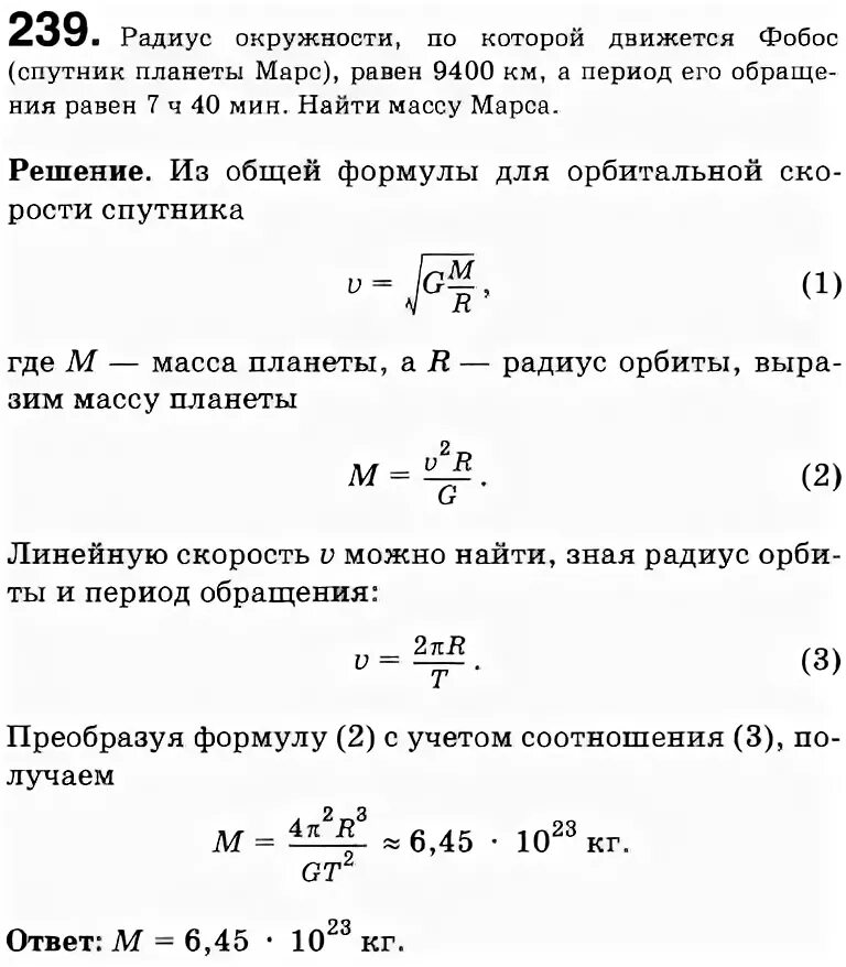
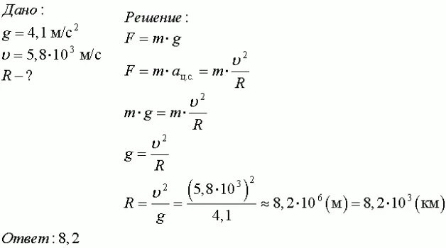
Радиус планеты марс составляет 0.53