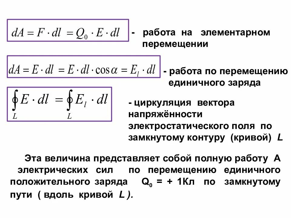
Работа электрического поля по перемещению точечного заряда