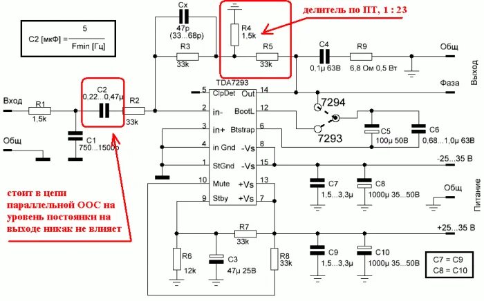
Р вых