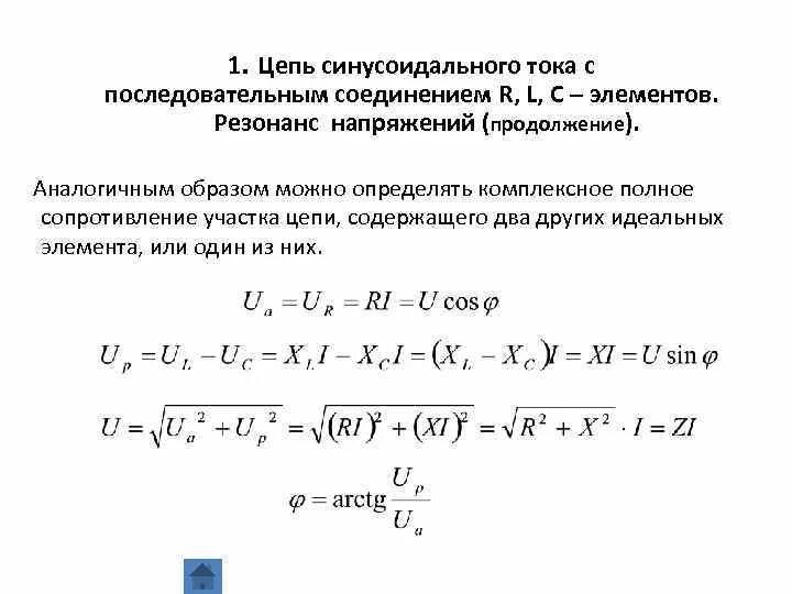
R c цепи синусоидального тока