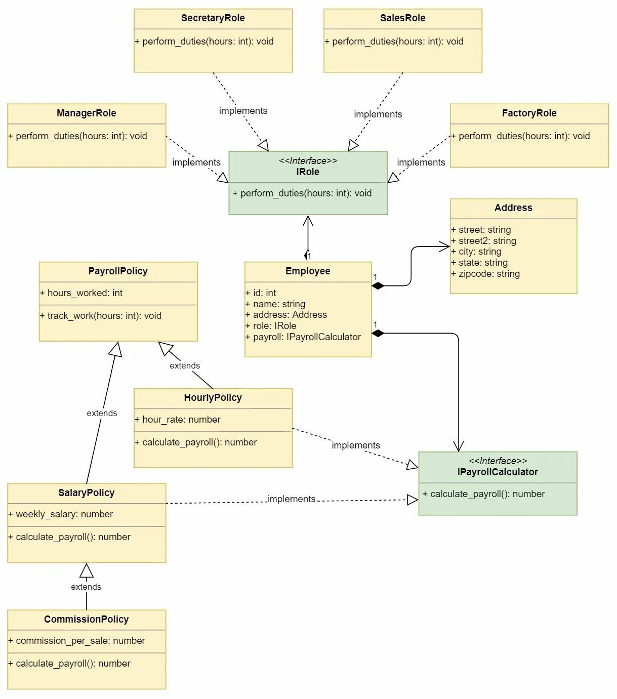
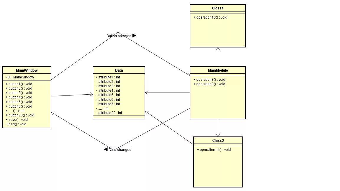
Python uml