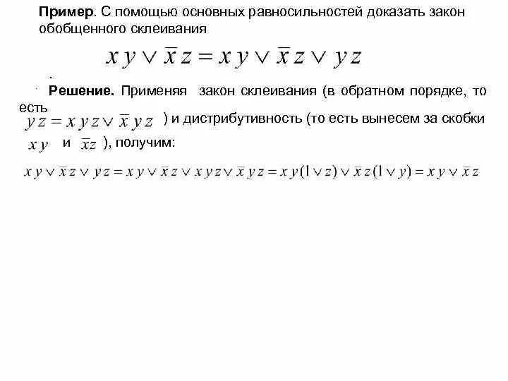
Путем преобразования докажите равносильность следующих высказываний