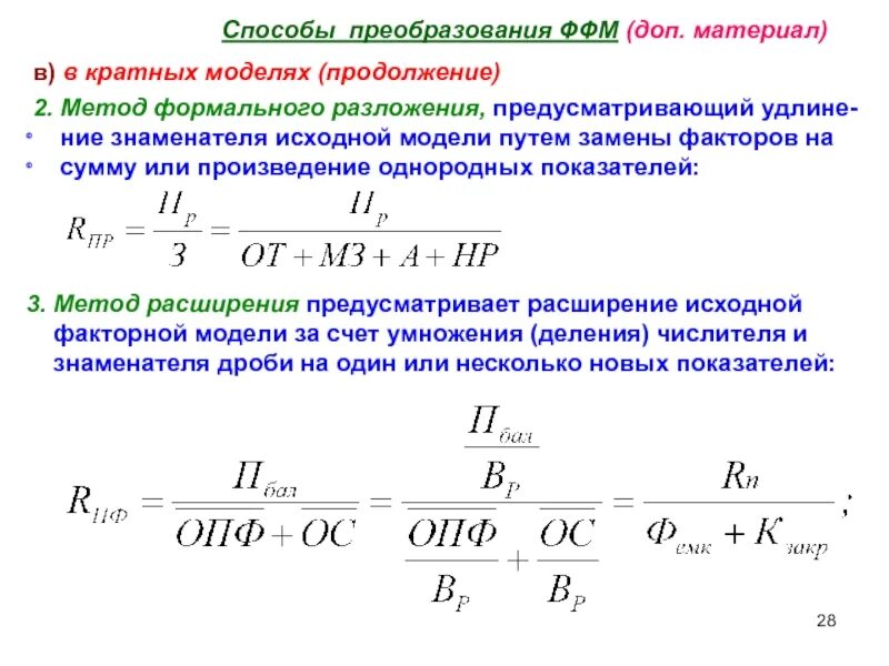
Путь преобразований